????山東2020年實行新高考,隨之而來,考生家長及社會存在各種各樣的疑問。記者從省招考院官網獲悉,《山東省2020年普通高校招生考試錄取政策和志愿填報百問百答(試用版)》發布,適用于2020年報考志愿模擬填報和正式填報。對大家最關注的話題,具體怎么考?為什么這樣設置?志愿如何填報等等,包括很多細節,列為6個大類100個問答題,可以說是一份非常實用的新高考“實用手冊”!建議大家收藏保存。
????接下來,我們來看這一百個問題吧。
????一、基本內容
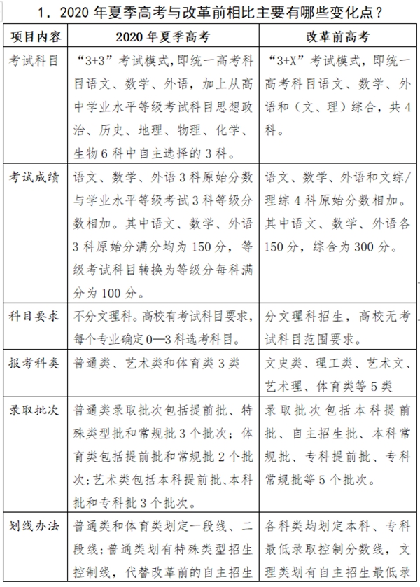
????1.2020年夏季高考與改革前相比,主要有哪些變化點?
????2.2020年夏季高考考試科目和招生錄取總成績如何構成?
????3.2020年夏季高考和學業水平等級考試考試時間如何安排?
????4.普通高中學業水平等級考試成績如何進行等級賦分轉換?
????5.外語科目為什么采取聽力和筆試分別考試的辦法?
????6.“不分文理”是這次高考改革的重要變化,主要表現在哪些方面?
????7.“專業(專業類)+學校”的志愿填報和招生錄取方式與以往有什么不同?為什么做出這種改變?
????8.高中學業水平合格考試不合格考生可以參加高考嗎?合格考不合格科目可以選報等級考嗎?我省認可外省學業水平等級考試科目成績嗎?
????9.學業水平等級考試科目什么時間選報?
????10.2020年夏季高考招生科類及錄取批次有變化嗎?有什么變化?
????11.2020年夏季高考還劃定本、專科分數線嗎?分數線如何確定?
????12.高考改革后特殊類型招生控制線是如何劃定的?
????13.為什么普通類、體育類實施分段劃線、不再劃定本專科錄取控制分數線?
????14.2020年夏季高考志愿填報及投檔錄取有哪些重大變化?
????15.如何公布高校專業(專業類)招生計劃?
????16.考生在查閱招生計劃時還要注意哪些問題?
????17.招生院校對選考科目的要求主要是什么,如何查詢?
????18.高考志愿填報前,考生需要做哪些準備?
????19.2020年志愿填報會為考生提供哪些信息,查詢渠道分別是什么?
????20.考生填報志愿,如何充分使用上述提供的信息?
????21.志愿填報一般需考慮哪些因素?
????22.考生如何填報志愿?
????23.志愿填報采用什么方式?
????24.什么是高校招生章程?
????25.高校招生章程包含哪些內容?
????26.閱讀高校招生章程,重點關注哪些問題?
????27.在哪里查閱高校招生章程?
????28.怎樣理解考生位次?
????29.2020年夏季高考中的考生位次和原高考中的位次有什么區別?
????30.考生在參考往年位次時應注意什么?
????31.什么是平行志愿?
????32.什么是專業(專業類)平行志愿?
????33.為什么實行專業(專業類)平行志愿?
????34.考生如何理解“專業(專業類)+學校”的志愿模式變化?
????35.專業(專業類)平行志愿投檔后有退檔風險嗎?
????36.每次專業(專業類)平行志愿有幾次投檔機會?考生投檔后又被退檔,能再補投到后面的專業(專業類)平行志愿嗎?
????37.實行平行志愿的專業,高考總成績相同時,如何確定投檔順序?
????38.夏季高考有哪些照顧投檔規定?
????39.本科高校綜合評價招生的考生綜合成績是怎樣確定的?如何填報志愿和錄取?
????40.我省農村和貧困學生專項計劃有幾種形式,報考條件是什么?
????41.公費生、委托師范生有哪幾種類型?報考條件和優惠政策有哪些?
????42.哪些考生具有保送資格,通過什么方式可以獲得保送入學資格?
????43.空乘類專業是否屬于藝術類專業?所有的空乘類專業都需要參加學校專業測試(面試)嗎?
????44.高水平藝術團、高水平運動隊的招生條件是什么?如何填報志愿?
????45.高水平運動隊招生與體育類招生的區別是什么?
????46.什么是獨立學院?獨立學院的畢業證書是普通本科的畢業證書嗎?
????47.什么是“雙一流”?我省有哪些高校專業入選“雙一流”?
????48.考生在高考中有違規行為會受到什么處理?有什么嚴重后果?
????二、夏季高考普通類志愿填報及投檔錄取
????49.普通類分幾個批次?每個批次有哪些類型的招生?
????50.普通類的一段線、二段線、特殊類型招生控制線,線上考生獲得什么志愿填報資格?
????51.普通類提前批志愿怎樣設置?如何投檔錄取?
????52.普通類特殊類型批志愿怎樣設置?如何投檔錄取?
????53.普通類常規批志愿怎樣設置?如何投檔錄取?
????54.普通類平行志愿填報及錄取流程是怎樣的?普通類專業平行志愿的投檔比例是多少?
????55.普通類96個專業平行志愿有無先后之分?
????56.此前已被錄取的考生,還有機會參加后續的院校專業錄取嗎?
????三、夏季高考藝術類志愿填報及投檔錄取
????57.藝術類分幾個批次?每個批次有哪些類型的招生?
????58.藝術類本科提前批志愿怎樣設置?如何投檔錄取?
????59.藝術類本科批志愿怎樣設置?如何投檔錄取?
????60.藝術類專科批志愿怎樣設置?如何投檔錄取?
????61.藝術類統考及部分聯考專業投檔時如何排序?音樂類、舞蹈類聯考專業投檔時如何排序?
????62.藝術類統考、聯考專業綜合分數如何計算?
????63.山東省藝術類招生專業劃分為幾個專業類別?
????64.藝術類考生專業省統考或校考成績不合格,能轉普通類錄取嗎?
????65.美術類、文學編導類考生藝術統考不合格,可以參加學校專業測試嗎?
????66.美術類、文學編導類統考合格考生,可以填報哪些院校志愿?
????67.非統考類專業考生可以填報哪些院校志愿?
????68.藝術類專業合格考生是否可以兼報普通類志愿?
????四、夏季高考體育類志愿填報及投檔錄取
????69.體育類分幾個批次?每個批次有哪些類型的招生?
????70.體育類提前批志愿怎樣設置?如何投檔錄取?
????71.體育類常規批志愿怎樣設置?如何投檔錄取?
????72.體育類專業合格考生是否可以兼報普通類志愿?
????五、春季高考
????73.春季高考統一考試招生分為哪些專業類別?
????74.春季高考考試科目有哪些,總成績如何組成?
????75.春季高考技能考試部分如何組織?
????76.春季高考招生錄取分數線如何劃定?
????77.春季高考考生可以跨專業類別填報志愿嗎?
????78.哪些考生可以報考春季高考本科提前批?
????79.春季高考本科普通批志愿如何設置?
????80.春季高考專科(高職)批志愿如何設置?
????81.高職(專科)單獨招生如何組織考試和錄取?
????82.高職(專科)綜合評價招生如何組織考試和錄取?
????83.被高職(專科)單獨招生和綜合評價招生錄取后還能參加春季高考統一考試和夏季高考嗎?
????84.夏季高考和春季高考可以兼報嗎?兼報的如何錄取?
????六、網上填報志愿注意事項
????85.網上填報志愿的基本步驟和程序怎樣?
????86.考生網上填報志愿時需要注意哪些事項?
????87.網報志愿時需要關注哪些重要提醒?網報志愿系統中有哪些服務方便考生的舉措?
????88.考生是否需要現場簽字確認網上填報的志愿信息?
????89.怎樣生成志愿預填表?
????90.采用一鍵導入的方式填報志愿后還能修改么?
????91.不同類別、批次的平行志愿預填表如何區分?
????92.志愿填報具體操作時,需注意什么?
????93.志愿填報時間截止后還可以補報志愿嗎?
????94.為什么有的考生分數上了所填專業分數線卻沒有被投檔?
????95.志愿網報過程中遇到下拉菜單無法顯示,無法提交等問題怎么辦?
????96.網報志愿能否用手機或平板電腦?
????97.網報志愿設置密碼有什么要求嗎?
????98.網報志愿時忘記登錄密碼怎么辦?
????99.遺失手機短信密碼怎么辦?
????100.考生怎么查詢錄取結果?
????一、基本內容
????1.2020年夏季高考與改革前相比主要有哪些變化點?

????2.2020年夏季高考考試科目和招生錄取總成績如何構成?
????答:2020年,我省夏季高考實行“3+3”模式,包括國家統一高考語文、數學、外語(含筆試和聽力)等3科,以及考生從普通高中學業水平等級考試思想政治、歷史、地理、物理、化學、生物等6科中自主選擇的3科。高校招生錄取總成績為750分,3科高考科目原始分數滿分均為150分;考生自主選擇的3科等級考試科目原始分數滿分均為100分,轉換為等級分計入總成績,各科等級分滿分均為100分。
????3.2020年夏季高考和學業水平等級考考試時間如何安排?
????答:(一)國家統一高考。
????統一高考科目使用全國統一命題試卷,考試時間安排在6月7日全天和6月8日下午,其中語文考試時間150分鐘,數學考試時間120分鐘,外語(筆試)考試時間100分鐘。外語(聽力)考試安排在1月8日上午,連續組織兩次,每次考試時長約20分鐘,考試成績取兩次中的高分計入外語科目成績。

????(二)普通高中學業水平等級考試。
????普通高中學業水平等級考試由我省自主命題,考生從思想政治、歷史、地理、物理、化學、生物等6個科目中自主選擇3科參加考試。考試時間安排在6月9日-10日,每科考試時間為90分鐘。

????4.普通高中學業水平等級考試成績如何進行等級賦分轉換?
????答:學業水平等級考試科目由學生在6門等級考試科目中自主選擇3門組成,共有20種選考組合。由于不同學科之間試題內容、形式、難度、考查角度等存在差異,各科目原始成績簡單相加會造成學科之間不公平。根據國家要求,借鑒先行試點省份的經驗,我省選擇了等級分數的表達方式,將每門等級考試科目考生的原始成績從高到低劃分為A、B+、B、C+、C、D+、D、E共8個等級區間,參照正態分布原則,確定各等級區間人數所占比例分別為3%、7%、16%、24%、24%、16%、7%、3%。等級考試科目成績計入考生總成績時,將A至E等級區間內的考生原始成績,依照等比例轉換法則,分別轉換到91-100、81-90、71-80、61-70、51-60、41-50、31-40、21-30八個分數區間,得到考生的等級成績,并計入總分參與錄取。每科等級成績本質上是考生的位次成績,主要由考生在科目內所處位次決定,原始成績進行等級轉換后,排名順序不變。
????5.外語科目為什么采取聽力和筆試分別考試的辦法?
????答:根據魯政辦發〔2018〕11號《試點方案》精神,外語聽力考試和筆試分開進行,聽力考試安排在高三上學期末進行。按照文件精神和教育部工作安排,經廣泛征求有關方面的意見,決定將兩次聽力考試安排在1月8日進行。
????分開考試主要是基于兩方面的考慮:一是從考試安全和考生應考的角度看,有利于避開夏季雷電等惡劣天氣,較好保證考試安全、公平公正,也有利于減輕6月份考試的壓力。二是為后續我省條件成熟時,在聽力考試基礎上增加機考口語測試創造條件。
????6.“不分文理”是這次高考改革的重要變化,主要表現在哪些方面?
????答:為適應經濟社會發展對人才全面發展需求,這次高考改革推出了“不分文理”的舉措,目的是深化夏季高考改革,增加人才素質結構的多元性和考試方式的多樣性,提高人才選拔水平,培養更多綜合素質高、發展潛力強的高素質人才。
????“不分文理”主要表現在兩個方面:一方面,高中學生參加全國統一高考的語文、數學、外語3門科目考試時不分文理,所有考生的試卷完全一致。另一方面,高中學生可以根據自身興趣特長和擬報考學校和專業的招生要求,自主選擇3門等級考試科目,科目組合的選擇權掌握在學生手中,打破了過去只有文科(政治、歷史、地理)和理科(物理、化學、生物)兩種選擇的局面。
????7.“專業(專業類)+學校”的志愿填報和招生錄取方式與以往有什么不同?為什么做出這種改變?
????答:自2020年起,夏季高考采用“專業(專業類)+學校”的志愿填報和招生錄取方式,這是本次高考綜合改革的重要舉措,意味著考生可以按照自己的興趣特長,優先從專業角度選擇高校并填報志愿。與以往相比,其優勢主要體現在:
????一是能夠更好維護考生利益。在考生的選考科目與招生專業(專業類)相符的前提下,考生可以按照自己的專業理想自由選擇志愿,最大限度地保障了學生的專業選擇權,有利于避免以往被調劑到不喜歡專業的遺憾,有利于學生職業意識的發展,有利于學生個性特長的發揮,有利于學生的成長成才。
????二是能夠引領基礎教育健康發展。“專業(專業類)+學校”的志愿填報和招生錄取方式,能夠促使高中更多關注學生的綜合素質發展,關注學生學習過程中的興趣取向和專業志向,促進學生的個性特長發展。
????三是能夠促進高校進一步加強專業建設。“專業(專業類)+學校”的招生錄取方式,有利于高校錄取到具有明確專業志向的學生,但對高校的專業建設和人才培養都提出了更高要求,促進高校進一步加強學科專業建設,提高人才培養質量。
????四是能夠強化相關領域人才培養。“專業(專業類)+學校”的志愿填報和招生錄取方式,能夠吸引更多考生選擇自己擅長并心儀的專業,增加其學習動力,有利于人才成長,有利于國家相關領域人才隊伍建設。
????8.高中學業水平合格考試不合格考生可以參加高考嗎?合格考不合格科目可以選報等級考嗎?我省認可外省學業水平等級考試科目成績嗎?
????答:高中階段學校畢業生或具有同等學力人員均可報名參加高考,包括取得高中階段學校的畢業證書、結業證書或普通高中教育同等學力認定證明的人員。具有普通高中完整學習經歷但學業水平合格考試有不合格科目的學生,可以獲得學校頒發的結業證書,以同等學力身份報名參加高考。
????但考生如果參加夏季高考統一考試招生,所選等級考試科目的學業水平合格考試成績必須達到合格,不合格的科目不得作為等級考試科目。如果考生能夠選報的等級考試科目不足3科,則只能參加能夠選報的等級考試科目的考試。
????鑒于各省學業水平等級考試選考科目和分值不統一,根據山東省教育廳2016年印發的《山東省普通高中學業水平考試實施方案》,考生在外省取得的學業水平等級考試科目成績無效,需參加我省組織的等級考試。
????9.學業水平等級考試科目什么時間選報?
????答: 2020年4月份,考生須通過高考報名系統對自己的等級考試科目進行選報確認,同時繳納夏季高考語文、數學、外語筆試等考試費,未在規定時間繳納考試費的考生將視為自行放棄考試資格。學業水平等級考試科目經選報確認后將不能更改。
????10.2020年夏季高考招生科類及錄取批次有變化嗎?有什么變化?
????答:有變化。改革前普通高校招生,考生報考科類包括文史類、理工類、藝術文、藝術理、體育類5類,錄取批次包括本科提前批、自主招生批、本科普通批、專科提前批、專科普通批等5個批次。
????2020年取消文理分科后,我省招生錄取調整為普通類、藝術類和體育類3類。普通類分為提前批、特殊類型批和常規批三個錄取批次。藝術類分為本科提前批、本科批和專科批三個錄取批次。體育類分為提前批和常規批兩個錄取批次。
????普通類、藝術類和體育類相同性質的錄取批次在同一錄取時段內不能兼報。
????11.2020年夏季高考還劃定本、專科分數線嗎?分數線如何確定?
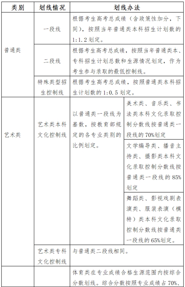
????答:普通類、體育類不再劃分本、專科文化錄取控制線,而是采用分段劃線、分段填報志愿、分段錄取的辦法。藝術類仍然按高考文化成績劃定本、專科文化錄取控制分數線。


????12.高考改革后特殊類型招生控制線是如何劃定的?
????答:為滿足教育部高校專項計劃等特殊類型招生需要,按照本科招生計劃數的1:0.5劃定特殊類型招生控制線。
????13.為什么普通類、體育類實施分段劃線,不再劃定本專科錄取控制分數線?
????答:實施分段劃線、不再劃定本專科錄取控制分數線,主要基于以下幾點考慮:
????一是“專業(專業類)+學校”志愿模式下,無法簡單地面向所有專業(專業類)統一劃定一條本科線和專科線。在往年采用以學校為志愿填報單位時,錄取也以學校為單位,一個學校只有文理類各一條錄取線。改革后,采取“專業(專業類)+學校”志愿填報方式,投檔時以專業為投檔單位,一條本科或專科分數線將很難涵蓋所有的專業錄取線。故不采用“一刀切”方式劃定一條本科和專科線,而是通過分段方式,柔性地將考生劃分為兩部分,淡化本專批次界限,給考生更多的選擇空間,增加考生的選擇權,也可以更好的保證選報人數較少的專業順利完成招生計劃。
????二是確保有序投檔錄取。分為兩段線,讓一段線和二段線的考生依次填報志愿,一段線考生首先填報本科志愿,基本使較高分數的部分考生不至于因志愿填報不當而落差太大,即使第一次沒有被本科錄取也可繼續填報剩余本科計劃,同時也可避免高水平大學專業間分差過大。
????三是創造條件逐步減少錄取批次。這是《國務院關于深化考試招生制度改革的實施意見》明確的導向之一。由截然分開的本科批、專科批,到淡化本專科界限的段線劃分,到適當減少錄取批次提供經驗探索。
????14.2020年夏季高考志愿填報及投檔錄取有哪些重大變化?
????答:重大的變化主要有以下三點:
????一是普通類、體育類考生不再劃分本科、專科批次,均劃定一段線、二段線,實行分段依次填報志愿。
????二是普通類、體育類的常規批志愿填報及投檔的基本單位由“院校”改變為“專業(專業類)+學校”。原來的模式下考生被投檔到院校后,可能被調劑到該院校的其他專業;“專業(專業類)+學校”的模式下,考生直接被投檔到了學校的具體專業上,不存在專業調劑。
????三是考生的學業水平等級考試科目必須符合報考高校專業的要求方能填報,例如北京大學的“數學類”專業,選考科目要求為“物理(1門科目考生必須選考方可報考)”,則選考了物理科目的考生才有資格報考。
????15.如何公布高校專業(專業類)招生計劃?
????答:我省普通高校招生計劃于2020年6月中旬在《山東省普通高校招生填報志愿指南》(《現代教育》6月增刊)上向社會公布。自每次錄取結束后,未完成的剩余計劃通過我院官方網站公布,考生需登錄山東省教育招生考試院網站(http://www.sdzk.cn/),進入“熱點查詢”欄目查詢。
????16.考生在查閱招生計劃時還要注意哪些問題?
????答:考生在查閱招生計劃時需注意院校(專業)對考生的選考科目要求、學費標準等,同時還需查閱院校招生章程,了解辦學地點,特殊院校(專業)對考生性別、外語語種、身體條件和面試等方面的要求。
????考生填報志愿務必以《2020年山東省普通高校招生填報志愿指南》上公布的院校代號為準。
????17.招生院校對選考科目的要求主要是什么,如何查詢?
????答:(1)高校依據教育部和我省有關要求,認真研究本校專業人才培養對高中學生學科專業基礎的需要,提出本校擬招生專業(專業類)的選考科目要求。選考科目要求分為四種:一是高校專業培養與高中學業水平等級考試某一選考科目關聯度高的,應確定為“1門科目,考生必須選考該科目方可報考”;二是高校專業培養與高中學業水平等級考試多個選考科目關聯度高的,應確定為“2-3門科目,考生均須選考方可報考”;三是高校專業培養與高中學業水平等級考試多個選考科目有一定關聯度的,應確定為“2-3門科目,考生選考其中1門即可報考”;四是高校專業培養對學生學科基礎要求相對較寬的,可確定為“不提科目要求”。
????(2)考生可以登錄山東省教育招生考試院官方網站(http://www.sdzk.cn)“招考動態”欄目查詢高校報送的2020年擬在山東招生專業(專業類)選考科目要求,作為選科的參考。2020年各高校實際招生安排中,部分高校、部分專業的選考科目要求可能會有一定調整變化,具體以2020年公布的招生計劃及院校招生章程為準。
????18.高考志愿填報前,考生需要做哪些準備?
????答:(1)仔細查看已公布的高校招生計劃。(2)認真研讀高校招生章程。(3)理性分析有關招生院校和專業的錄取信息。(4)了解我省普通高校招生錄取的相關辦法和規定,知曉自己所屬類別的志愿設置和相應投檔錄取規則。收集分析多種信息,結合自己的學習興趣、專業取向和未來發展規劃,綜合考慮,理性選擇。
????19.2020年志愿填報會為考生提供哪些信息,查詢渠道分別是什么?
????答:(1)一是2020年普通高校招生計劃。普通高校招生專業計劃,內容包括院校、專業(專業類)、層次、選考科目要求、計劃數、學制、學費參考等。將于2020年6月中旬在《山東省普通高校招生填報志愿指南》(《現代教育》6月增刊)上向社會公布。自每段(次)錄取結束后,剩余院校專業招生計劃通過我院官方網站(www.sdzk.cn)統一公布。
????二是招生高校的招生章程。認真研讀報考院校當年招生章程,其中特別是各專業對考生的要求,如體檢、外語語種、單科成績、綜合素質評價等、選考科目要求是否符合報考條件。不符合報考條件的專業一定不要填報,否則一旦投檔到某個高校的專業,又不符合高校招生章程的要求就會造成退檔。考生可登錄高校的官方網站或教育部陽光高考平臺查詢。
????三是往年的專業錄取情況。填報志愿前,山東省教育招生考試院網站將發布前三年各院校專業(分文理)錄取平均分、最低分和相應位次(或名次)等信息,供考生做參考。
????四是2020年考生成績排序信息。對于普通類考生來說,提供“1+6”成績的有關排序信息,“1”是指2020年高考總成績,“6”是指等級考試6科中,選考某一科的所有考生總成績分段表。參加藝術、體育專業考試的,還提供藝術類統考綜合成績分段表、聯考綜合成績分段表,藝術類統考專業成績分段表,體育類綜合成績分段表等,填報志愿前將在山東省教育招生考試院網站公布。
????20.考生填報志愿,如何充分使用上述提供的信息?
????答:考生在查閱上述公開信息時,要科學辯證使用,可以分為2類:
????第1類是必須嚴格依據的信息,包括招生計劃和高校招生章程。招生計劃的院校及專業名稱、代碼、選科要求等信息都是考生填報志愿的直接依據,高校招生章程中對于考生體檢、外語語種、單科成績等的要求也都是嚴格的。考生必須嚴格按照這些要求填報志愿。
????第2類是供參考的數據,比如考生的位次信息、往年各專業錄取情況。這些信息可以為考生2020年填報志愿提供一些參考。考生可根據自己的位次及往年情況,做一個大致定位。但是也應認識到,往年的錄取情況是在文理分科、以院校為單位的投檔錄取模式下的錄取結果,改革后新的錄取模式下,發生了較大變化。因此,這些數據不能直接拿來對照選擇學校和專業。
????21.志愿填報一般需考慮哪些因素?
????答:志愿填報時,首先應該認真了解新高考招生錄取的相關辦法和規定,知曉自己所在類別的志愿設置和相應投檔錄取規則。然后,應結合自己的情況及信息進行綜合考慮。基本的考慮包括:
????(1)成績的高低。這是考生填報志愿的基礎因素,直接決定了可選擇的院校的層次和專業去向。包括總分、位次、單科成績等。
????(2)專業及院校選擇。原來的以院校為基本單位的錄取模式下,對于部分考生,專業、院校的選擇有時候是一個不能兼顧的困難選擇,專業加學校可以更加精準選擇。考生在進行專業類和學校選擇時,可以根據自身情況按以下三種思路去考慮:
????一是比較看重選擇專業。如果考生有很強的專業偏好,就可以基于相同的專業類選擇不同的學校,比如:考生喜歡計算機類專業,可以至少填報48所高校的計算機科學與技術或軟件工程專業。
????二是比較看重選擇學校。考生根據自己的成績,如果特別希望能到某幾所學校上學,對專業要求不迫切,那就可以基于這幾所學校選擇盡可能多的專業類,增加被這些學校錄取的可能性,比如:考生選擇了8所院校,每所院校平均選擇了12個專業類。
????三是對學校和專業均沒有明顯偏好。考生可以兼顧選擇不同學校、不同專業的志愿組合。
????總之,不管考生怎樣填報志愿,都一定要充分考慮自己的考試成績,使填報的96個志愿有一定的梯度,增加投檔機會。(3)志愿的篩選及排序。選定專業及院校后,要根據本人意愿(如院校性質、地域、喜歡程度等)排序,正式確定志愿,平行志愿的“沖一沖、穩一穩、保一保”的選報志愿辦法仍然應該遵循,要將喜歡的專業及院校盡量往前排,最后要填一些錄取希望比較大的專業及志愿,志愿的填報適當拉開梯度。
????22.考生如何填報志愿?
????答:填報志愿時,考生首先應對自身情況有較為客觀的判斷,不能盲目攀高,也不要妄自菲薄,要結合實際,綜合分析、科學選擇。所選擇志愿應該與興趣愛好、特長優勢相符,跟自己性格特點相匹配;應該與自己成績位次及身體條件相符合;應該與職業生涯規劃及就業去向相吻合。
????一是充分了解招生錄取政策規定。全面了解國家和省招生政策規定,了解自己所屬類別的志愿設置、志愿填報時間、投檔錄取規則等情況。
????二是理性分析現有數據信息。根據自己的高考成績和位次,理性參考往年招生錄取數據等信息,初步研判報考的高校、專業層次,大致在哪些范圍。
????三是綜合考慮專業、院校、地域、類別等因素。可首選出考生喜歡、特長或優勢的若干個專業,再考慮高校、地域等因素;也可首選出若干所高校,再考慮專業等因素;還可以學校和專業兼顧選擇。
????四是認真研讀高校招生章程。高校招生章程是高校開展招生工作的主要依據,考生務必仔細研讀了解。在研讀分析高校招生章程的基礎上,優化填報志愿備選名單
????五是篩選形成合理梯度的志愿預填名單。在平行志愿招生批次,要拉開適當的梯度,以增加錄取幾率。從“沖一沖、穩一穩、保一保”三梯度入手,選擇足量的“專業(專業類)+學校”志愿,分別放在“沖一沖”“穩一穩”“保一保”三個梯度。
????六是借助志愿填報輔助系統,使用選考科目、院校地域等篩選功能,提前將志愿選好導出志愿預填表。在填報志愿規定的時間,將志愿預填表導入志愿填報系統即可實現正式填報志愿。
????23.志愿填報采用什么方式?
????答:均實行網上填報志愿的方式,山東省教育招生考試院網站(www.sdzk.cn)為填報志愿的唯一網站。網報志愿后不再進行現場確認志愿信息。
????24.什么是高校招生章程?
????答:高校招生章程是由高校依據《中華人民共和國教育法》、《中華人民共和國高等教育法》和教育部有關規定制訂,并經其主管部門依據國家有關法律和招生政策規定進行審核備案后,才可向社會公開發布且不得擅自更改,必須嚴格執行的有關高校招生信息的主要形式和重要依據。
????招生章程具有很強的規范作用,既是對高校的一種約束,也為考生創造了更加公平、公正、公開的競爭環境。考生在2020年正式填報志愿時,必須仔細查閱所有擬報考院校的招生章程,精準了解各院校專業對體檢、外語語種、英語口試、綜合素質評價、單科成績等要求。
????25.高校招生章程包含哪些內容?
????答:高校招生章程通常包括以下內容:院校全稱,校址,層次,辦學類型,招生計劃,各專業對考生外語語種、身體健康狀況、選考科目等要求,錄取規則,綜合素質評價使用辦法,學費標準,學生資助政策,聯系電話、網址,以及其他須知等。高校有特殊要求的,也會在招生章程中明確。
????26.閱讀高校招生章程,重點關注哪些問題?
????答:在閱讀高校招生章程時,首先要關注的是院校基本情況,包括它的隸屬關系、院校的性質、院校層次、辦學規模、收費標準、獎學助學措施、分校和校區設置、畢業證和學位證書的印章等情況。還要精準了解高校專業的報考要求,尤其是對選考科目、單科成績、體檢、男女生錄取比例等有明確要求的專業。這些信息可以幫助你了解是否符合專業報考條件。不符合的,一定要規避填報。
????考生還要重點關注“專業錄取規則”。專業錄取原則主要分“專業優先、分數優先和專業級差”這三種方式,院校具體采用哪種方式,一般會在招生章程當中明確規定。
????27.在哪里查閱高校招生章程?
????答:主要有兩種途徑:一是中國高等教育學生信息網的“陽光高考”招生信息發布及管理平(http://gaokao.chsi.com.cn);二是各高校官方網站相關招生欄目。
????28.怎樣理解考生位次?
????答:考生位次,就是考生高考成績的全省排位,是新高考分段填報志愿、分段投檔錄取的核心依據。在選考科目符合要求的前提下,位次在前的考生先投檔。
????29.2020年夏季高考中的考生位次和原高考中的位次有什么區別?
????答:新高考由于考生選考科目不同,高校對選考科目的要求也不同,實際上已無傳統意義上的位次。
????2020年夏季高考取消文理分科,招生錄取調整為普通類、藝術類和體育類3類,考生位次是對所有參與編場考生總成績進行統排的位次,不再分文理進行單獨排位次。
????30.考生在參考往年位次時應注意什么?
????答:考生在填報志愿時,可分析對照欲報院校往年招生專業錄取投檔情況,參照分析往年的投檔位次、錄取專業平均分、最低分,以及2020年考生高考成績位次及高考成績總分一分一段表等信息。考生可根據自己的位次,參考往年的錄取情況,做一個大致定位。但是也應認識到,往年的錄取情況是在文理分科、以院校為單位的投檔錄取模式下的錄取結果,改革后新的錄取模式下,發生了根本性變化。2020年高考取消了文理分科,單純用考生高考成績位次對應往年的專業錄取位次,存在很大的不確定性,所以考生應理性參考往年的錄取數據信息,只能做為參考。
????31.什么是平行志愿?
????答:平行志愿是指高校招生同一類別、同一投檔批次中若干具有相對平行關系的志愿。平行志愿投檔原則是“分數優先、遵循志愿”,先從最高分考生開始,依次檢索和投檔,當輪到檢索某一考生時,遵循該考生所填報的志愿順序檢索,當符合投檔條件時即被投檔。
????32.什么是專業(專業類)平行志愿?
????答:專業(專業類)平行志愿,是新高考招生同一類別、同一批次中若干具有相對平行關系的專業(專業類)志愿,以一所院校的一個專業(專業類)為志愿單位,按照“分數優先、遵循志愿”進行投檔。不同于以往以院校為志愿單位投檔的院校平行志愿,專業平行志愿投檔時,直接投檔到某院校某專業(專業類),不存在專業服從調劑,考生也不用擔心被調劑到自己不喜歡的專業。
????33.為什么實行專業(專業類)平行志愿?
????答:從院校平行志愿到專業(專業類)平行志愿,體現了以考生為本的招生錄取原則。一是可解決長期以來一直困擾考生不能錄取到自己喜歡專業的糾結問題,擴大考生在錄取環節的選擇權,讓考生“錄其所愿”;二是有利于推動高校優化專業結構、加強專業內涵建設、辦出專業特色,有利于改變高等院校專業設置的同質化現象;三是在采用“專業(專業類)+學校”的情況下,新高考實行選考后,各專業對學生選考科目的要求不一致,以學校為單位的傳統投檔模式實際已無法實施。
????34.考生如何理解“專業(專業類)+學校”的志愿模式變化?
????答:我省將在普通類的常規批、藝術類本科批的統考和聯考專業、體育類的常規批,實行“專業(專業類)+學校”的平行志愿,與原來以學校為單位的志愿模式發生了變化。考生填報志愿也會發生變化。
????第一,填報的基本單位發生了變化。以前的模式下,主要是以學校為單位,然后在這個學校的范圍內選定若干招生專業,學校是根本和基礎。新的模式下,考生可以具體到某個學校的某個專業,就是以專業(專業類)+學校為單位,選擇更加精準,突破了學校的限制,更加突出了專業的重要性,專業是關鍵和基礎。
????第二,填報的個數發生了變化。志愿單位的改變直接帶來了數量的變化,1個“專業(專業類)+學校”就是1個志愿,占據的志愿數量更多了。比如原來的模式下同時報考北京大學的數學、物理、化學3個專業,只需要填報在北京大學1個單位下,新的模式下則需要填報數學+北京大學,物理+北京大學,化學+北京大學3個志愿。
????第三,增加了選考科目要求。考生選報專業的時候,以前查看報考指南的時候,在同一個科類里,除有特殊要求外,考生基本可以填報所有專業。但在新的模式下,考生還需要關注每個專業的選科要求,看自己是否符合。
????第四,取消了“因不服從調劑而退檔”。以前的志愿模式下,部分考生因不服從院校的專業調劑,而被投檔院校退檔。“專業(專業類)+學校”取消了專業調劑,考生不必擔心被調劑到不喜歡的專業了,考生也因此不會存在“因不服從專業調劑而退檔”。
????35.專業(專業類)平行志愿投檔后有退檔風險嗎?
????答:有退檔風險。考生的體檢、單科成績、外語語種、英語口試、綜合素質評價等因素不符合高校要求的,都有可能造成退檔,這些因素由高校根據招生需要自主設定,并在高校招生章程中公布。考生一旦投檔到某個高校的專業,又不符合高校招生章程的要求就會造成退檔。因此考生在填報志愿前一定要認真查看高校招生章程,防止因誤報而被退檔,從而失去這一次錄取的機會。
????36.每次專業(專業類)平行志愿有幾次投檔機會?考生投檔后又被退檔,能再補投到后面的專業(專業類)平行志愿嗎?
????答:專業平行志愿均實行一輪投檔,考生只有一次投檔機會,一旦被投檔到其中一個專業志愿,其余專業志愿即失效。
????即使考生被投檔的專業退檔,也不會再參與后面志愿的投檔,需要在下一次重新填報志愿。
????37.實行平行志愿的專業,高考總成績相同時,如何確定投檔順序?
????答:各類各批次實行平行志愿的專業,考生高考總成績相同時,依次按語文數學總成績,語文或數學單科最高成績、外語單科成績、等級考試選考科目單科最高成績、等級考試選考科目單科次高成績由高到低順序投檔;如仍相同,則比較考生志愿順序,順序在前者優先投檔。志愿順序相同的同分同位次考生全部投檔。
????38.夏季高考有哪些照顧投檔規定?
????答:以2019年為例,夏季高考照顧投檔規定分為三類。
????第一類:錄取時可以享受增加分數或降低分數投檔照顧,包含下列考生:①烈士子女,其高考成績總分低于高校調檔分數線20分以內的,可以向高校投檔,由高校審查決定是否錄取。②自主就業的退役士兵,可在其高考成績總分的基礎上增加10分投檔,由高校審查決定是否錄取。③在服役期間榮立二等功以上或被戰區(原大軍區)以上單位授予榮譽稱號的退役軍人,可在其統考成績總分的基礎上增加20分投檔,由高校審查決定是否錄取。④歸僑、華僑子女、歸僑子女和臺灣省籍考生,其高考成績總分低于高校調檔分數線10分之內的,可以向高校投檔,由高校審查決定是否錄取。
????說明:同一考生若符合上述多項增加分數或降低分數要求投檔條件的,只能取其中最高一項分值加分或降分,不可重復計算。
????第二類:考生在與其他考生同等條件下,高校應優先錄取。包含下列考生:①退出部隊現役的;殘疾人民警察。②平時榮獲二等功或者戰時榮獲三等功以上獎勵軍人的子女,一至四級殘疾軍人的子女,因公犧牲軍人的子女。③駐國家確定的三類以上艱苦邊遠地區和西藏自治區,解放軍總部劃定的二類以上島嶼工作累計滿20年軍人的子女,在國家確定的四類以上艱苦邊遠地區或者解放軍總部劃定的特類島嶼工作累計滿10年軍人的子女,在飛或停飛不滿1年或達到飛行最高年限空勤軍人的子女,從事艦艇工作滿20年軍人的子女,在航天和涉核崗位工作累計滿15年軍人的子女,參加全國統考錄取并達到有關高校投檔線的。④經共青團中央青年志愿者守信聯合激勵系統認定,獲得5A級青年志愿者的,在與其他考生同等條件下優先錄取。
????第三類:公安烈士、公安英模和因公犧牲、一級至四級因公傷殘公安民警子女報考高校,按照公安部、教育部《關于進一步加強和改進公安英烈和因公犧牲傷殘公安民警子女教育優待工作的通知》(公政治〔2018〕27號)的有關規定執行。國家綜合性消防救援隊伍人員及其子女報考高校,按照應急管理部、教育部《關于做好國家綜合性消防救援隊伍人員及其子女教育優待工作的通知》(應急〔2019〕37號)的有關規定執行。
????39.本科高校綜合評價招生的考生綜合成績是怎樣確定的?如何填報志愿和錄取?
????答:考生綜合成績由3門統一高考科目(含語文、數學、外語)成績、3門普通高中學業水平等級考試科目成績、高校考核成績和考生綜合素質評價成績按一定比例計算形成。招生院校按照招生章程,依據考生綜合成績擇優錄取。
????本科綜合評價招生在普通類提前批招生。安排兩次志愿填報,均實行以學校為單位的志愿填報模式。
????省教育招生考試院根據試點高校入圍考生名單、考生志愿及該校錄取最低控制分數線,分試點高校一次性全部投檔,由試點高校根據相關招生計劃及考生綜合成績,從高分到低分擇優確定預錄取名單,并按規定程序辦理錄取手續。錄取最低控制分數線按高考成績由試點高校自行確定,但不得低于我省普通類一段線。
????40.我省農村和貧困學生專項計劃有幾種形式,報考條件是什么?
????答:我省農村專項計劃有三種形式:高校專項計劃、地方專項計劃和高職院校專項計劃。

????41.公費生、委托師范生有哪幾種類型?報考條件和優惠政策有哪些?
????答:我省公費生包括公費師范生、公費醫學生、公費農科生三種類型。其中公費師范生、公費農科生招生層次為本科,公費醫學生招生層次包括本科和專科。市級政府委托高等院校培養師范生簡稱委培師范生,招生層次為本科。
????報考條件:符合以下條件的山東高中階段學校學籍畢業生均可報名參加公費生、委培師范生招生:①熱愛所報考專業及將來從事職業,品行良好,遵紀守法。②通過山東省普通高等學校招生報名且夏季高考成績不低于我省規定的最低錄取控制線。③自愿承諾簽訂并履行公費生、委培師范生協議,其中公費師范生、醫學生要保證畢業后在定向就業單位工作不少于6年(其中公費本科醫學生不含住院醫師規范化培訓時間、公費專科醫學生不含參加2年助理全科醫生培訓時間),公費農科生要保證畢業后在定向就業單位工作不少于5年。④身體健康,報考公費師范生、醫學生、委培師范生要具備認定教師資格或醫師資格的身體條件等。⑤報考委培師范生還須經過委托培養市有關部門面試,且面試結論為“通過”。
????優惠政策:公費生在校學習期間免除學費、住宿費,并給予一定的生活補助。所需經費由省財政按每生每年10000元的標準撥付高校。其中生活補助經費標準為每生每年4000元,學校按每人每月(共10個月,寒暑假除外)400元標準足額發放。根據經濟發展水平和財力狀況,逐步提高經費撥付標準和生活補助標準。
????公費生應按協議就業,由相關部門根據協議規定落實工作崗位,有編有崗,違約者需承擔相應責任。委培師范生順利畢業并取得教師資格證的,由委托培養市安排工作,有編有崗。
????42.哪些考生具有保送資格,通過什么方式可以獲得保送入學資格?
????答:(1)中學生學科奧林匹克競賽國家集訓隊成員、濟南外國語中學推薦優秀學生、公安英烈子女、退役運動員等4類人員具有保送資格。
????(2)中學生學科奧林匹克競賽國家集訓隊成員,經所報考高校測試后決定是否具有保送資格。
????濟南外國語學校推薦的優秀學生可以保送,保送人數不得超過教育部規定的名額,所推薦的學生只可保送高校的外國語言文學類專業。
????符合教育部、國家體育總局等印發的《關于進一步做好退役運動員就業安置工作的意見》和《體育總局科教司關于做好2020年優秀運動員免試進入高等學校學習有關事宜的通知》規定的運動員,經體育總局資格審核并報教育部備案后,可免試進入高校學習。
????符合公安部、教育部《關于進一步加強和改進公安英烈和因公犧牲傷殘公安民警子女教育優待工作的通知》(公政治〔2018〕27號)有關條款的公安烈士、公安英模和一級至四級因公傷殘公安民警子女,志愿獻身公安事業的,可保送至公安院校學習深造。
????43.空乘類專業是否屬于藝術類專業?所有的空乘類專業都需要參加學校專業測試(面試)嗎?
????答:空乘專業是普通類專業,不屬于藝術類專業。不是所有高校的空乘專業都需要專業測試(面試),具體要求請考生查閱高校招生章程或詳詢學校。高校明確要求空乘專業測試的,專業測試(面試)合格考生方可報考。
????44.高水平藝術團、高水平運動隊的招生條件是什么?如何填報志愿?
????答:(1)高水平藝術團招生是高校為了活躍校園文化,提升學生藝術素質水平,通過高考招收的有藝術特長的考生。考生須符合普通高校報名的基本條件和各項要求,具有一定的藝術特長,在參加招生高校高水平藝術團招生專業測試合格并在教育部“陽光高考”平臺公示后,方具備報考高水平藝術團資格。
????取得招生高校高水平藝術團招生資格的考生須參加我省2020年夏季高考并在特殊類型批填報志愿。錄取時根據教育部“陽光高考”平臺公示的合格名單和考生填報的志愿向招生高校投放檔案,由招生高校審查決定是否錄取。
????(2)高水平運動隊招生是指經過教育部批準的招生高校根據本校高水平運動隊項目的建設需要,推進素質教育,從參加全國統考的學生中特招有體育項目特長且又符合高等學校年度招生工作規定的學生。
????符合下列條件之一者,可報名參加高水平運動員考試:①獲得國家二級運動員(含)以上證書且高中階段在省級(含)以上比賽中獲得集體項目前六名的主力隊員或個人項目前三名者;②獲得國家一級運動員(含)以上證書者,或近3年內在全國(或國際)集體項目比賽中獲得前八名的主力隊員。
????考生須符合所報高校的相關招生規定,考生所持本人運動員技術等級證書中的運動項目應與報考高校的運動項目一致(原則上運動小項也應對應一致,田徑項目須嚴格對應)。
????高水平運動員單設志愿,設1個高校志愿,不設專業志愿。考生只能填報取得教育部“陽光高考”平臺公示合格資格的高校,同時取得多個高校資格的也只能填報1個高校志愿。參加招生院校文化單獨考試且經教育部“陽光高考”平臺公示合格的高水平運動員考生單獨辦理錄取手續,不需要再填報高水平運動員志愿。
????45.高水平運動隊招生與體育類招生的區別是什么?
????答:(1)報考科類不同
????高水平運動隊考生科類為普通類,考生錄取到高校后就讀于普通類專業,在學習本專業的同時利用業余時間參加學校的體育訓練。體育類考生的報考專業類別為體育類專業,錄取到高校后就讀于體育教育、社會體育指導與管理、休閑體育等體育類專業。
????(2)報考條件不同
????報考高水平運動隊,對考生取得運動員等級證書的時間、級別以及體育比賽的等級和獲獎名次都有要求。
????體育類考生的報考條件為:符合普通高校招生報考條件,具有一定體育專長者,參加山東省體育類專業統一考試合格。
????(3)專業考試內容、時間和形式不同
????在考試內容方面,高水平運動隊著重考查考生體育專項能力;體育專業統考則兼顧考生的身體基本素質和體育專項素質的考查。
????高水平運動隊的測試時間和形式為:根據教育部規定,專項測試采取全國統考、高校聯考和高校校考相結合的組織方式。
????體育類考生須參加體育專業省級統一考試,考試時間安排在2020年4月份。
????(4)錄取政策不同
????高水平運動隊的錄取政策為:①試點高校面向一級運動員等組織的部分運動員單獨招生工作,文化課考試與運動訓練專業單獨招生文化課考試統一組織。高校錄取此類考生的文化課最低線不得低于運動訓練專業統一劃定的文化課最低線。擬錄取考生名單經教育部和省教育招生考試院審核、公示無異議后辦理錄取手續。
????②不作為試點高校單獨招收運動員的考生須選報夏季高考普通類,并按科目要求參加夏季高考和高中學業水平等級考試。高校錄取此類考生文化統考成績達到一段線或一段線的65%。文化成績達到教育部“陽光高考”平臺公示的志愿高校優惠合格分數線,根據考生志愿,全部投檔,由高校審核錄取。
????體育類考生的錄取政策為:在專業成績合格生源范圍內按綜合分數劃線。綜合分數按照專業成績占70%、文化成績占30%的辦法計算。根據考生綜合成績,按照體育類本科招生計劃數的1:1.2劃定體育類一段線,線上考生首先填報本科志愿并參與一段錄取;按照體育類本、專科招生計劃總數劃定體育類二段線,作為考生填報本、專科志愿并參與二段錄取的最低控制線。遵循考生志愿,依據考生綜合分數,按專業招生計劃的1:1投檔,由高校審核錄取。
????46.什么是獨立學院?獨立學院的畢業證書是普通本科的畢業證書嗎?
????答:獨立學院是由普通本科高校(申請者)與社會力量(合作者,包括企業、事業單位,社會團體或個人和其他有合作能力的機構)合作舉辦的進行本科層次教育的高等教育機構。國家規定,申請者要對獨立學院的教學和管理負責,并保證辦學質量;合作者要負責提供獨立學院辦學所需的各項條件和設施,參與學院的管理、監督和領導。獨立學院應具有獨立法人資格,獨立的校園校舍,獨立進行教學和財產管理、招生和頒發畢業證書。由于獨立學院屬于本科層次,所以由教育部負責審批。凡未經教育部審批的,國家均不承認其學歷。教育部審批的獨立學院名單都在教育部網站上予以公布,可到下面網頁查詢:http://www.moe.gov.cn/edoas/website18/67/info7067.htm。
????獨立學院與其它普通高等學校一樣,都是國家承認的具有高等學歷教育招生資格的普通高等學校。除學費標準一般略高于其它普通高校外,在校待遇、畢業生就業政策等都相同。
????47.什么是“雙一流”?我省有哪些高校專業入選“雙一流”?
????答: 建設世界一流大學和一流學科,簡稱“雙一流”。這是我國高等教育領域繼“211工程”、“985工程”之后的又一國家戰略。教育部、財政部、國家發展改革委《關于公布世界一流大學和一流學科建設高校及建設學科名單的通知》,公布首批雙一流建設高校共137所,其中一流大學建設高校42所(A類36所,B類6所),一流學科建設高校95所;“雙一流”建設學科共450余個。
????在首批公布的“雙一流”名單中,我省山東大學、中國海洋大學入選世界一流大學建設高校(A類),中國石油大學(華東)入選一流學科建設高校。山東大學的數學和化學專業,中國海洋大學的海洋科學專業和水產專業,以及中國石油大學(華東)的石油與天然氣工程專業和地質資源與地質工程專業等6個學科入選一流學科建設名單。
????48.考生在高考中有違規行為會受到什么處理?有什么嚴重后果?
????答:在國家教育考試中有違紀作弊行為的考生,將按照《中華人民共和國教育法》、《國家教育考試違規處理辦法》《普通高等學校招生違規行為處理暫行辦法》所確定的程序和規定,給予嚴肅處理,視情節輕重給予其“取消該科考試成績”“報名所參加考試的各階段、各科考試成績無效”“3年內暫停參加各類國家教育考試”等相應處理。涉嫌犯罪的,移送司法機關追究刑事責任。
????對在高考(包括教育部授權省級招生考試機構和高校組織自主招生考核,藝術、體育等專業測試,保送生綜合考核,高職專業分類考試等)中違反考試規定認定為考試作弊的考生,將給予其“報名所參加考試的各階段、各科考試成績無效”處理。這意味著藝術類統考、藝術類校考、體育類專業測試中作弊考生,其高考文化課成績也無效,考生將無法參與高考投檔錄取。
????對在高考中違反考試規定作弊的考生,省教育招生考試院將按規定上報作弊考生信息,記入國家教育考試誠信檔案。如果考生涉嫌“為他人實施前款犯罪提供作弊器材或者其他幫助的”、“為實施考試作弊行為,向他人非法出售或者提供第一款規定的考試的試題、答案的”、“代替他人或者讓他人代替自己參加考試的”等情形的,除受到教育行政部門或教育考試機構給予的相應處理外,還將追究其刑事責任。
????廣大考生應知曉并自覺遵守有關考試紀律和考試規則要求,清楚地認識到考試違規所產生的嚴重后果和危害,做到誠信應考,拒絕和抵制考試違規作弊行為。
????二、夏季高考普通類志愿填報及投檔錄取
????49.普通類分幾個批次?每個批次有哪些類型的招生?
????答:

????50.普通類的一段線、二段線、特殊類型招生控制線,線上考生獲得什么志愿填報資格?
????答:

????51.普通類提前批志愿怎樣設置?如何投檔錄取?
????答:鑒于學校和專業對考生資格的特殊要求,提前批安排兩次志愿填報,均實行以學校為單位的志愿模式,不實行平行志愿。

????綜上,提前批的志愿設置與往年模式基本保持不變,仍然以院校為志愿填報單位,第1次志愿考生只能填報1個院校,變化之處主要在于考生在院校內填報的專業志愿也必須滿足高校專業的選科要求,另外第2次志愿考生可填報4個順序志愿,主要考慮盡量減少院校調劑,滿足考生志愿。投檔辦法與往年提前批的辦法基本保持不變。
????52.普通類特殊類型批志愿怎樣設置?如何投檔錄取?
????答:

????53.普通類常規批志愿怎樣設置?如何投檔錄取?
????答:

????54.普通類平行志愿填報及錄取流程是怎樣的?普通類專業平行志愿的投檔比例是多少?
????答:實行分段填報志愿、分段投檔錄取。一段線上考生先填報本科志愿,隨即投檔錄取;剩余計劃重新公布,二段線上考生(含未被錄取的一段線考生)填報本、專科志愿,再組織投檔錄取。
????普通類專業平行志愿的投檔比例為1:1。以考生符合所填報志愿的選考科目范圍為前提,根據考生高考總分,實行專業平行志愿投檔,直接投到考生所填報的具體院校的具體專業(專業類)。
????55.普通類96個專業平行志愿有無先后之分?
????答:對院校專業來說,沒有先后之分。不管是第1個還是第96個志愿填報的,一旦投到該院校專業,系統顯示的志愿均為一志愿。
????對考生來說,有先后之分。專業平行志愿投檔依據考生位次、志愿順序進行。計算機對考生所填報的96個志愿依次進行檢索,先檢索第1志愿,符合條件就投檔,不符合條件立即檢索第2志愿,依此類推。一旦檢索到符合條件的志愿并投檔,后續志愿立即同時失效。96個志愿中即使有多個符合條件的志愿,也只有一次投檔機會,只投檔到排在最前面的那個符合條件的志愿。所以對考生來說,精心安排志愿次序非常重要。
????56.此前已被錄取的考生,還有機會參加后續的院校專業錄取嗎?
????答:已被錄取的考生,不再參加后續志愿投檔和錄取。未錄取的考生不影響后續志愿投檔和錄取。
????三、夏季高考藝術類志愿填報及投檔錄取
????57.藝術類分幾個批次?每個批次有哪些類型的招生?
????答:藝術類分為本科提前批、本科普通批、專科批三個錄取批次,錄取工作按三個批次依次進行。

????58.藝術類本科提前批志愿怎樣設置?如何投檔錄取?
????答:

????59.藝術類本科批志愿怎樣設置?如何投檔錄取?
????答:

????60.藝術類專科批志愿怎樣設置?如何投檔錄取?
????答:

????61.藝術類統考及部分聯考專業投檔時如何排序?音樂類、舞蹈類聯考專業投檔時如何排序?
????答:

????62.藝術類統考、聯考專業綜合分數如何計算?
????答:

????63.山東省藝術類招生專業劃分為幾個專業類別?注:公式中的“750”是高考文化成績滿分分值,“300”是美術類和文學編導類統考成績滿分分值,“200”是播音主持類聯考成績滿分分值,“100”是書法類聯考成績滿分分值。
????答:根據藝術類專業的不同屬性,山東省將招生專業劃分為美術類、文學編導類、音樂類、舞蹈類、播音主持類、攝影類、影視戲劇表演類、服裝表演(模特)類、書法類、其他類共10個專業類別。“其他類”僅限獨立設置本科藝術院校個別無法對應另外9個類別的專業使用,須相關高校與山東省教育招生考試院協商一致后向社會公布。
????64.藝術類考生專業省統考或校考成績不合格,能轉普通類錄取嗎?
????答:我省藝術類考生系統默認兼報普通類,因此無論專業成績或省統考成績是否合格,只要高考成績達到普通類相應分段線,均能轉報普通類志愿。但在相同志愿時間段內不得兼報。
????65.美術類、文學編導類考生藝術統考不合格,可以參加學校專業測試嗎?
????答:不可以。未達到山東省2020年美術類專業、文學編導類專業統考本科合格線的考生,沒有資格參加高校組織的美術類、文學編導類本科專業校考。考生即使報名參加了校考,也不能參加后續投檔錄取。
????66.美術類、文學編導類統考合格考生,可以填報哪些院校志愿?
????答:藝術類統考合格考生既可填報使用藝術統考成績的院校相關專業,也可以填報其所取得校考合格證的院校相關專業。
????67.非統考類專業考生可以填報哪些院校志愿?
????答:非統考類專業考生既可填報取得聯考合格證的院校相關專業,也可填報取得校考合格證的院校相關專業,還可以填報“認可聯考相同專業合格證”或“認可其他校考相同專業合格證”的院校相關專業,且考生所取得的合格證專業名稱必須與所報考的專業名稱完全一致(含招考方向的專業,是否要求招考方向也完全一致,由高校在招生簡章詳細說明。)
????68.藝術類專業合格考生是否可以兼報普通類志愿?
????答:取得藝術類專業合格證的考生在同一批次內,可選擇填報藝術類志愿或普通類志愿,且只能選擇其中一類填報;但普通類考生不能填報藝術類志愿。
????四、夏季高考體育類志愿填報及投檔錄取
????69.體育類分幾個批次?每個批次有哪些類型的招生?
????答:

????70.體育類提前批志愿怎樣設置?如何投檔錄取?
????答:

????71.體育類常規批志愿怎樣設置?如何投檔錄取?
????答:

????72.體育類專業合格考生是否可以兼報普通類志愿?
????答:體育類合格考生在同一批次內,可選擇填報體育類志愿或普通類志愿,且只能選擇其中一類填報;但普通類考生不能填報體育類志愿。
????五、春季高考
????73.春季高考統一考試招生分為哪些專業類別?
????答:春季高考統一考試招生分為18個專業類別,分別為農林果蔬、畜牧養殖、土建、機械、機電一體化、電子電工、化工、服裝、汽車、信息技術、醫藥、護理、財經、商貿、烹飪、旅游服務、文秘服務、學前教育。
????74.春季高考考試科目有哪些,總成績如何組成?
????答:

????注:只報考“3+4”轉段考生的文化基礎考試科目為春季高考統一考試招生的語文、數學、英語三科;兼報“3+4”轉段和春季高考的考生除參加上述三科考試外,還要參加所選報春季高考統一考試招生專業類別的專業知識考試和技能測試。
????75.春季高考技能考試測試部分如何組織?
????答:技能測試分大類進行,共18個大類。按照方便組織、相對集中、就近考試的原則,由28所高職院校承擔。報考人數較多的考試需要幾所學校共同完成。考試時間一般在3月中旬。省教育招生考試院分大類統一制定考試方案,統一命題。各大類的考試方案分別將由主考學校提前公布,便于考生了解及適應。各大類考試形式不盡相同,有實操、筆試、線上電腦考試等,實行模塊化考試,考試成績由主考學校公布。
????76.春季高考招生錄取分數線如何劃定?
????答:本科普通批。分2次劃定文化錄取控制分數線,第1次,分專業類別根據招生計劃數與考生成績,按招生計劃1:1.1的比例劃定;第2次,在考生填報第二次征集志愿之后,在有效生源范圍內(含服從調劑考生),分專業類別根據征集計劃數與考生成績,按招生計劃1:1的比例劃定。
????分專業類別根據招生計劃數與考生成績,在有效生源范圍內按招生計劃1:1.3的比例一次性劃定;高職院校專項計劃根據招生計劃、生源情況及考生成績單獨劃定文化錄取分數線;技能拔尖人才未達到本科線考生可填報專科志愿并錄取。
????77.春季高考考生可以跨專業類別填報志愿嗎?
????答:考生志愿填報的專業類別須與考生報名和考試的專業類別一致,不能跨專業類別填報志愿。
????78.哪些考生可以報考春季高考本科提前批?
????答:僅限經省教育招生考試院網站公示的技能拔尖人才填報春季高考提前批。
????79.春季高考本科普通批志愿如何設置?
????答:本科普通批。設置首次志愿、2次征集志愿和高校服從調劑志愿,高校服從調劑志愿在第二次征集志愿時填報。首次志愿和2次征集志愿均為專業類別內平行志愿模式,首次志愿和第1次征集志愿可填報12個高校志愿,第2次征集志愿可填報10個高校志愿,每個高校志愿可填報4個專業及1個專業服從調劑志愿。
????80.春季高考專科(高職)批志愿如何設置?
????答:設置首次志愿、1次征集志愿和高校服從調劑志愿,高校服從調劑志愿在征集志愿時填報。首次志愿和征集志愿均為專業類別內平行志愿模式,每次可填報12個高校志愿,每個高校志愿可填報4個專業及1個專業服從調劑志愿。技能拔尖人才未達到本科控制分數線的可以填報專科(高職)普通批志愿。
????81.高職(專科)單獨招生如何組織考試和錄取?
????答:招生對象:我省高職(專科)單獨考試招生主要面向中等職業學校(含職業中專、職業高中、普通中專、成人中專、技工學校)學生開展,普通高中往屆畢業生及具有同等學力人員也可以報考。
????考試和錄取:高職(專科)單獨考試招生由招生院校負責組織管理、命題、考試、閱卷和統分。招生院校的考核包括文化素質考試和專業技能測試。文化素質考試由各招生院校獨立或聯合組織,專業技能測試以招生院校為單位組織。
????考生綜合成績由招生院校依據考生的文化素質考試成績和專業技能測試成績按一定比例計算形成,招生院校按照招生章程,依據考生綜合成績,參考綜合素質評價擇優錄取,其中運動專長考生和退役軍人考生單列計劃、單獨錄取。
????82.高職(專科)綜合評價招生如何組織考試和錄取?
????答:招生對象:我省高職(專科)綜合評價招生主要面向普通高中應屆畢業生或結業生開展。
????考試和錄取:高職(專科)綜合評價招生由招生院校負責組織管理、命題、考試、閱卷和統分。招生院校的考核包括考生的綜合素質評價和職業適應性測試。
????綜合素質評價。招生院校組織有關專家、教師等專業人員,按照考生高中階段綜合素質評價體系和辦法,對考生的高中階段學生綜合素質檔案材料進行研究分析,采取集體評議等方式對考生綜合素質情況做出客觀評價并賦予一定分值。
????職業適應性測試。重點考核考生的綜合能力和職業潛質等。綜合能力重點考察考生的道德品質、交流與合作能力、解決問題能力和創新能力等;職業潛質重點考察考生對專業的了解程度、興趣愛好、職業價值觀、職業性格與報考專業(職業)的匹配程度,以及學生學習及將來從事某專業(職業)所應具備的潛能。
????考生綜合成績由招生院校依據考生的普通高中學業水平合格考試成績和高校考核成績(含綜合素質評價和職業適應性測試成績)按一定比例計算形成,招生院校按照招生章程,依據考生綜合成績擇優錄取。
????83.被高職(專科)單獨招生和綜合評價招生錄取后還能參加春季高考統一考試和夏季高考嗎?
????答:凡被綜合評價招生、單獨招生錄取的考生(含運動專長考生和退役士兵考生)不再參加春季、夏季普通高校招生統一考試及錄取。
????84.夏季高考和春季高考可以兼報嗎?兼報的如何錄取?
????答:符合報名條件的考生可以兼報夏季高考和春季高考。
????兼報考生符合錄取條件的,可以被春季高考和夏季高考同時錄取。被春季高考和夏季高考雙錄取的考生必須在規定時間內確認就讀學校,否則視為放棄當年高考錄取資格。
????六、網上填報志愿注意事項
????85.網上填報志愿的基本步驟和程序怎樣?
????答:考生在規定時間內登錄山東省教育招生考試院網站(www.sdzk.cn),憑本人身份證號和短信密碼,登錄“山東省普通高校招生考試信息平臺”進行志愿填報,根據系統顯示的頁面,輸入選擇的院校和專業志愿(或直接導入志愿預填表),確認無誤后提交。
????86.考生網上填報志愿時需要注意哪些事項?
????答:(1)認真做好填報志愿的準備工作,慎重考慮并準確填報志愿預填表。考生可運用“志愿輔助系統”生成志愿預填表。
????(2)考生須妥善保管志愿填報密碼和手機短信密碼,在網上準確填報志愿信息,并對其真實性和準確性負責。
????(3)考生網上填報志愿完畢后一定要及時提交,只有提交后系統才會保留考生的志愿信息。
????(4)考生盡早上網填報并提交,避免集中在截止時間臨近前填報,特別是網絡條件較差的地區要避免高峰期上網填報,防止在填報結束前網絡擁堵不能登錄填報網站。填報志愿截止時間一到,系統將關閉,考生將不能上網填報。
????(5)考生要及時查詢本人的錄取信息,未被錄取且符合相應批次填報志愿條件的考生應及時按規定的時間上網填報志愿。
????87.網報志愿時需要關注哪些重要提醒?網報志愿系統中有哪些服務方便考生的舉措?
????答:網報志愿時,涉及志愿填報幫助和提醒的文字提示,會在以下頁面出現:登錄時,首頁面,選擇批次填報時,志愿提交時,退出系統時等。考生應認真查閱提醒內容。
????系統為考生選報志愿提供這些便利:自動過濾只顯示符合本人選考科目的專業;只顯示本人本階段能夠填報的類型批次;以不同的方式區分本、專科專業等。各平行投檔的志愿可以逐個輸入,也能一鍵導入。
????88.考生是否需要現場簽字確認網上填報的志愿信息?
????答:考生不需要現場簽字確認志愿信息。考生須妥善保管好密碼等個人信息,不要隨意委托他人填報志愿,對自己所填報志愿信息的真實性和安全性負責。
????89.怎樣生成志愿預填表?
????答:考生可登錄山東省教育招生考試院網(www.sdzk.cn)進入“山東省普通高等學校招生考試信息平臺”,在“志愿輔助系統”模塊中,通過條件篩選,選擇符合本人填報的院校專業志愿,選定后點擊提交按鈕,可生成本次考生志愿預填表,該志愿預填表信息同時發送至考生高考專屬服務郵箱(電子郵箱地址:http://mail.ktb.cc/,用戶名:14位考生號@ktb.cc),供考生查看。
????90.采用一鍵導入的方式填報志愿可以進行修改嗎?
????答:可以修改。一鍵導入的方式填報志愿和逐個輸入志愿的方式一樣,均可進行刪除、新增、調整(改變志愿號)等操作。
????91.不同類別、批次的平行志愿預填表如何區分?
????答:系統里保存的平行志愿預填表的名稱能明顯區分。顯示的名稱中已包含錄取類別、批次、選考科目要求以及藝術類專業類別等信息。請考生們仔細查看、注意區分。
????92.志愿填報具體操作時,需注意什么?
????答:在志愿填報截止時間前,考生可多次登錄系統,在規定次數內允許考生志愿修改和提交,系統始終以其網上最后一次修改確定并成功提交的志愿為準。建議考生盡量提前進行志愿填報,務必不要拖到臨近截止時間再提交,以免因停電、計算機損壞、網絡繁忙無法登錄等意外情況而無法提交,給自己造成不可挽回的損失。在所有志愿填報完成后,一定要做一次全面檢查,確保志愿合理定位、排序,并符合自己的真實意愿。
????93.志愿填報時間截止后還可以補報志愿嗎?
????答:不接受任何補報志愿。只能在本段(次)錄取結束后,再參加下段(次)志愿填報和錄取。
????94.為什么有的考生分數上了所填專業分數線卻沒有被投檔?
????答:根據新高考錄取方案,專業平行志愿投檔比例為1:1。高考總分相同的考生,依據位次、志愿順序投檔。盡管分數達到所填專業分數線,但如果位次或志愿序號未達到,仍不能被投檔到該專業。
????95.志愿網報過程中遇到下拉菜單無法顯示,無法提交等問題怎么辦?
????答:這類情況主要是本地網絡擁堵網速太慢、計算機的瀏覽器兼容性不好等原因造成。遇到這類情況應嘗試更換計算機、或查看志愿填報系統里的提示改裝其他的瀏覽器,以及咨詢中學報名點的老師或電話咨詢縣(區)招辦(電話在報名平臺上公布)。
????96.網報志愿能否用手機或平板電腦?
????答:建議不用。一是視屏小,不能很好地顯示填報頁面,影響填報,二是手機或平板電腦基本上都是通過觸屏形式操作,容易發生誤操作,再則其操作系統與普通電腦的操作系統存在一定差別,填報系統的有些功能在手機上可能會出現無法實行的狀況。
????97.網報志愿設置密碼有什么要求嗎?
????答:為確保安全,密碼設置要相對復雜,長度不少于8位,且以數字和英文字母(注意區分大小寫)混合組成。應牢記自己的密碼并嚴禁向其他人透露。考生因密碼保管不當被人竊取并被篡改志愿,造成后果由考生本人負責。
????98.網報志愿時忘記登錄密碼怎么辦?
????答:考生若忘記密碼無法登錄,使用報名平臺“找回密碼”頁面的“找回個人登錄密碼”功能可重新自行設置密碼,也可以持有效證件去報名縣(市、區)招生辦公室重新設置密碼。考生不論通過短信找回、還是通過縣區招辦重新設置密碼,原密碼都會自動失效。
????99.遺失手機短信密碼怎么辦?
????答:使用報名平臺“找回密碼”頁面的“重發手機短信密碼”功能,重新給注冊手機號碼發送手機短信密碼。
????手機短信密碼長期有效(打印準考證、填報志愿等使用),請務必準確填寫手機號碼并妥善保存短信密碼。
????100.考生怎么查詢錄取結果?
????答:考生可通過山東省教育招生考試院網站(www.sdzk.cn)通過成績查詢入口(http://cx.sdzk.cn)查詢錄取信息。此外,省教育招生考試院將通過推送手機短信方式向已錄取考生在高考志愿填報系統綁定的手機號碼推送錄取結果。(來源:大眾日報客戶端)




