近日,威海市工會發布職工心理健康服務工作方案,全面推動職工心理健康服務工作發展。
具體措施:
(一)抓隊伍,組建工會心理健康志愿服務隊伍
組建集巡講、咨詢、干預于一體的職工心理健康服務人才隊伍,建立以專業心理咨詢師與基層工會心理健康輔導師為骨干的工會心理健康志愿服務隊伍,在依托 “齊魯工惠”APP 線上咨詢、心理咨詢熱線電話 4000631869 的基礎上,通過多種形式開展心理健康知識宣講和心理健康咨詢服務。
(二)抓組織,建立職工心理健康服務工作室
設立職工心理檢測中心、心理健康服務工作站和工作室三級服務網絡,實現職工心理健康服務全覆蓋。推動規模以上企業建立職工心理健康服務工作室,搭建服務職工心理健康平臺。今年,全市將命名20家企業職工心理健康服務工作室,11月底前,完成達標驗收、資金補貼。
(三)抓培訓,提高開展職工心理服務能力
今年,繼續培養 100 名“會宣傳、會識別、會報告、會疏導”的心理健康輔導師。定期開展培訓,每年開展 1-2 次專業心理服務督導,提高開展職工心理服務的能力。建立健全跟蹤服務機制,對職工進行心理檢測、心理疏導,開展職工心理健康問題的調查研究。
(四)抓試點,開展心理測試和職工心理健康評估
確立 10-20家試點企業開展心理測試和職工心理健康評估,調查企業職工的心理健康水平、壓力水平并形成職工心理狀況綜合分析報告,建立試點企業職工心理健康檔案,引導職工正確運用心理學知識,緩解心理困擾,減少負面情緒,保持陽光心態。
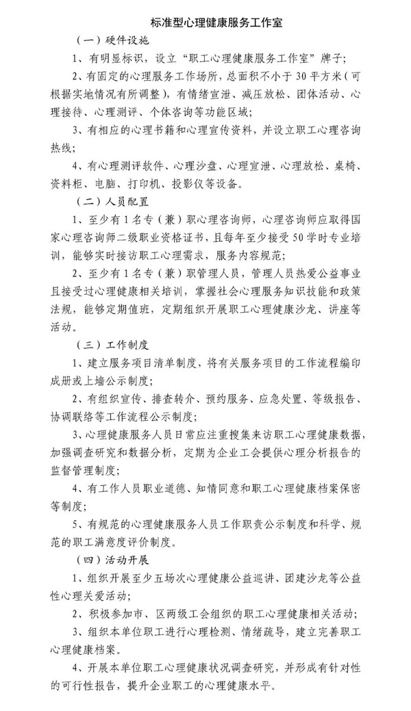
鼓勵企業建立職工心理健康服務工作室,具體標準如下:
企業職工心理健康服務工作室標準


(來源:威海工會在線)




