威海市公安局交通警察支隊
關于新增交通技術監控設備的公示
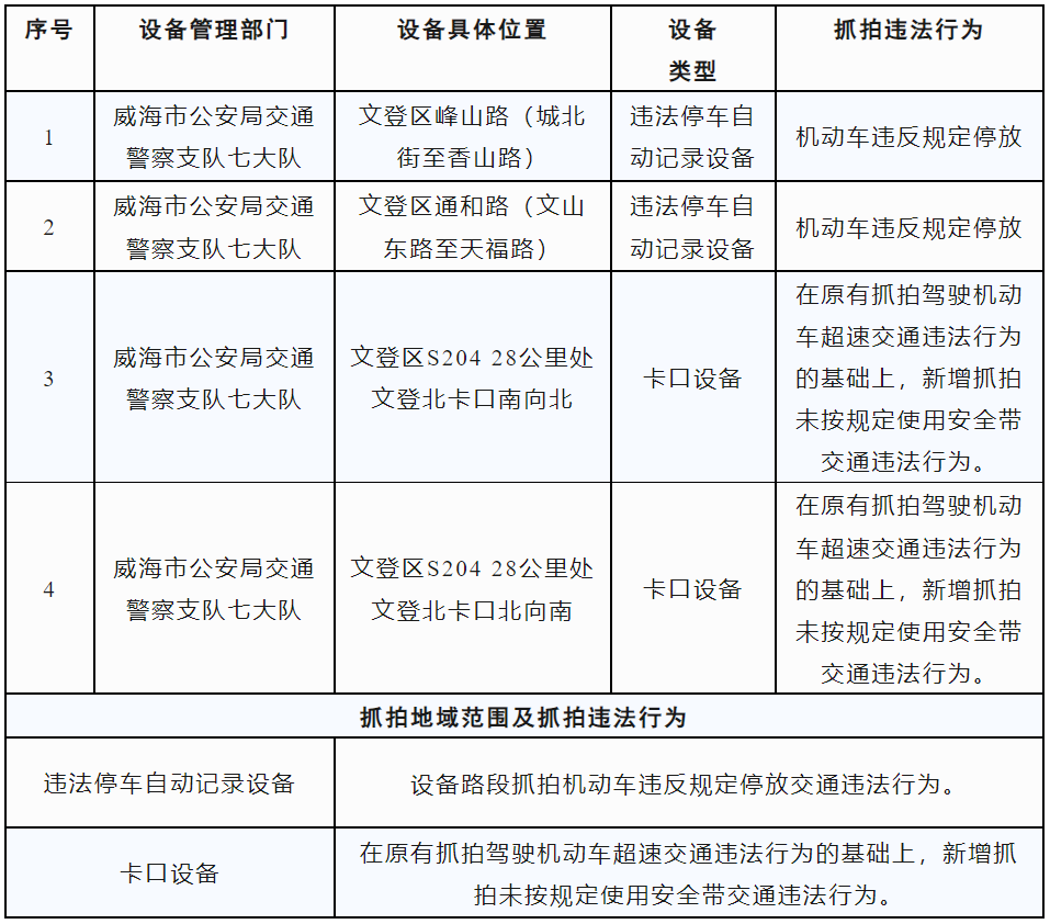
為保證道路交通安全,預防和減少交通事故的發生,根據《中華人民共和國道路交通安全法》及其實施條例等法律法規和相關技術規范的規定,依據《公安機關執法公開規定》,現將文登區新增4處共4個交通技術監控設備予以公示,自11月25日起,將對有關交通違法行為依法進行管理,請廣大交通參與者自覺遵守道路交通法律法規,共同維護良好的道路交通環境。
威海市公安局交通警察支隊
2023年11月14日

(來源:威海公安)
?
威海市公安局交通警察支隊
關于新增交通技術監控設備的公示
為保證道路交通安全,預防和減少交通事故的發生,根據《中華人民共和國道路交通安全法》及其實施條例等法律法規和相關技術規范的規定,依據《公安機關執法公開規定》,現將文登區新增4處共4個交通技術監控設備予以公示,自11月25日起,將對有關交通違法行為依法進行管理,請廣大交通參與者自覺遵守道路交通法律法規,共同維護良好的道路交通環境。
威海市公安局交通警察支隊
2023年11月14日

(來源:威海公安)
?