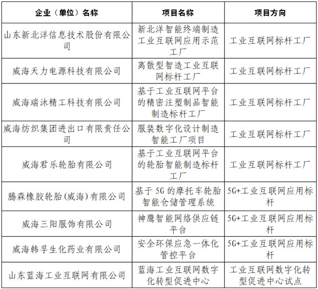
??????近日,省工信廳對山東省2023年新一代信息技術與制造業融合發展示范名單進行公示,我市山東新北洋信息技術股份有限公司等9家企業項目入選,入選數量位居全省第四。

??????近年來,威海市深入貫徹落實黨中央、國務院關于加快數字化發展戰略部署,推動新一代信息技術與制造業全要素、全產業鏈、全價值鏈深度融合,加快制造業技術、模式、業態等創新和應用,已形成了以藍海國家“雙跨”平臺為引領、重點優勢行業級平臺為骨干、眾多企業級平臺深度覆蓋的“1+10+N”工業互聯網平臺體系,累計培育新一代信息技術與制造業融合發展示范、工業互聯網試點示范等省級以上工業互聯網示范標桿62個。
??????市工信局將全面貫徹落實全省數字經濟高質量發展工作會議精神,進一步強化新型基礎設施建設、工業互聯網發展和大數據產業推進等主導業務,充分發揮試點示范引領帶動作用,推動我市制造業數字化轉型邁向更廣范圍、更深程度、更高水平。(來源:威海工信)
?




